das wäre nun mein zweiter Schaden am Oberschlitten.
Ich habe beim Ausrichten für das Abstechen den Multifix ein wenig zu fest angezogen und der Guss am Oberschlitten ist abgebrochen.
Bilder vom Schaden
Das Gussteil, das ausgebrochen ist hatte eine Stärke von 5mm.
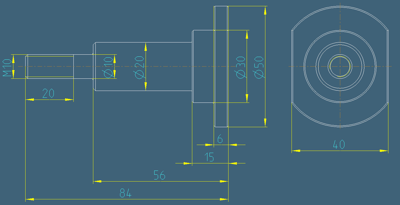
Meine Idee wäre, dass ich das 30mm Loch auf der Fräsmaschine ausdrehe und 5,5 mm tief die Kontur B40 D=50 ausfräse und für die Befestigung das Teil von der Zeichnung herstelle.
Zur besseren Vorstellung eine Zeichnung:
Hier noch eine Skizze:
links im Bild zeigt wie es befestigt war mit Vierfachstahlhalter, da bestand geringere Zugkraft auf das ausgebrochene Teil.
mittig im Bild zeit wie der Multifix bis jetzt fixiert war, wodurch der Schaden entstanden ist
rechts im Bild zeigt meinen Lösungsvorschlag
Ich bin offen für eine andere Ausführung oder Verbesserungsvorschläge!
Gruß Marko


